- Máy HP Probook 4530S, CPU Sandy, main Inventec RAMONES MB-A02, tình trạng: bật nguồn lên được hình vài giây là tự tắt, rồi lại tự bật … cứ thế lặp lại liên tục.

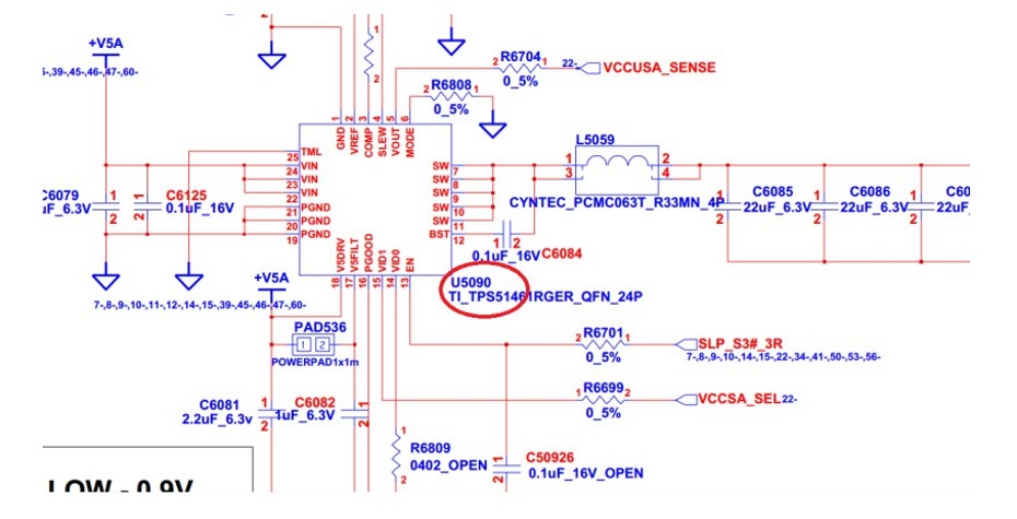
- Máy ăn dòng 1A, tất cả các nguồn bình thường, trừ +VCCSA (1.05V) sụt nhẹ, IC U5090 (TPS51461, nguồn +VCCSA) hơi nóng.

- Phát hiện ra tụ C6086 nằm dưới tấm giải nhiệt CPU bị dò rỉ làm quá tải

- Trong ảnh C6086 chính là con đã bị gỡ ra, thứ hai từ dưới lên trong loạt 4 con thẳng hàng nằm giữa lỗ bắt ốc và cuộn cảm, gần Socket, dưới tấm giải nhiệt
- Máy lên hình bình thường.
- Lưu ý là tụ C6086 chỉ rò gỉ nhẹ, nếu tụ chạm hẳn sẽ gây lỗi on nguồn không lên hình, máy ăn dòng khoảng 0.13A trong vài giây rồi tắt và không tự on lại nữa, lúc on tất cả các nguồn đủ trừ +VCCSA, VCC_CORE và VGFX_CORE mất hẳn.
Công Ty Thiên Long: Địa Chỉ Sửa Chữa Laptop HP Probook 4530s Uy Tín và Chuyên Nghiệp
Khi chiếc laptop HP Probook 4530s, một người bạn đồng hành đáng tin cậy trong công việc và học tập, bắt đầu có những dấu hiệu hỏng hóc, việc tìm kiếm một địa chỉ sửa chữa chuyên nghiệp và uy tín là ưu tiên hàng đầu. Công ty Thiên Long (congtythienlong.vn) tự hào là một trong những đơn vị hàng đầu tại TP.HCM, chuyên cung cấp dịch vụ sửa chữa laptop đa dạng, đặc biệt là dòng HP Probook 4530s với cam kết về chất lượng và sự hài lòng của khách hàng.
Với nhiều năm kinh nghiệm trong lĩnh vực công nghệ thông tin và sửa chữa thiết bị điện tử, Công ty Thiên Long đã xây dựng được đội ngũ kỹ thuật viên tay nghề cao, am hiểu sâu sắc về các dòng sản phẩm của HP, trong đó có model Probook 4530s. Chúng tôi hiểu rõ những vấn đề thường gặp trên dòng máy này, từ các lỗi liên quan đến phần cứng như nguồn, mainboard, màn hình, bàn phím, cho đến các sự cố phần mềm phức tạp.
Tại sao nên chọn Công ty Thiên Long để sửa chữa HP Probook 4530s?
- Chẩn đoán chính xác, sửa chữa hiệu quả: Đội ngũ kỹ thuật viên giàu kinh nghiệm sẽ nhanh chóng xác định nguyên nhân gây ra sự cố, đưa ra giải pháp tối ưu và tiết kiệm chi phí nhất cho khách hàng.
- Linh kiện thay thế chất lượng: Chúng tôi cam kết sử dụng linh kiện thay thế chính hãng hoặc linh kiện chất lượng cao, đảm bảo sự tương thích và độ bền cho máy sau khi sửa chữa.
- Quy trình chuyên nghiệp, minh bạch: Mọi quy trình tiếp nhận, kiểm tra, báo giá và sửa chữa đều được thực hiện một cách công khai, minh bạch. Khách hàng sẽ được thông báo chi tiết về tình trạng máy và chi phí trước khi tiến hành sửa chữa.
- Chế độ bảo hành chu đáo: Tất cả các dịch vụ sửa chữa và linh kiện thay thế tại Công ty Thiên Long đều đi kèm với chính sách bảo hành rõ ràng, mang lại sự yên tâm tuyệt đối cho khách hàng.
- Dịch vụ khách hàng tận tâm: Với phương châm “khách hàng là trên hết”, chúng tôi luôn sẵn sàng lắng nghe và giải đáp mọi thắc mắc của quý khách, mang đến trải nghiệm dịch vụ thân thiện và chuyên nghiệp.
Dù chiếc HP Probook 4530s của bạn đang gặp bất kỳ sự cố nào, từ những lỗi nhỏ nhất đến những hỏng hóc phức tạp, hãy mang máy đến với Công ty Thiên Long. Chúng tôi cam kết sẽ “hồi sinh” chiếc laptop của bạn một cách nhanh chóng và hiệu quả, giúp bạn sớm quay trở lại với công việc và nhịp sống thường ngày. Nếu bạn đang tìm kiếm một khóa học sửa chữa laptop qua con đường trở thành một kỹ thuật viên học việc và được đào tạo trong quá trình làm việc thực tế, bạn có thể theo dõi các thông tin tuyển dụng từ Tin Học Thiên Long.
